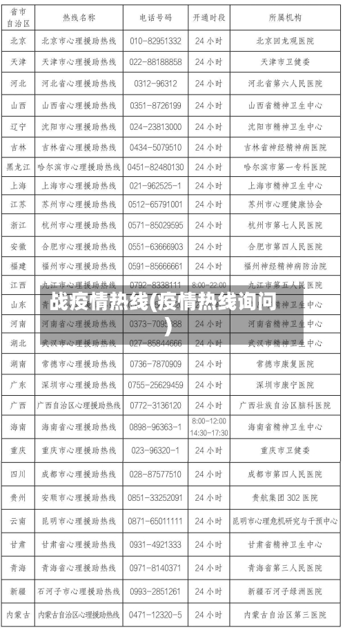
战疫情热线(疫情热线询问)

上海防控电话打不通咋整

〖壹〗 、为打好这次疫情防控阻击战,12345热线与各区、各相关部门一起 ,努力解决市民的急难愁盼 。首先,尽全力多接电话。启动应急预案,加派话务力量。启用了近200个居家客服 ,最大限度发掘运营潜力 。疫情期间 ,工作人员坚守岗位,吃住在话房,尽可能地让市民电话打得进 。同时 ,动态调整答复口径,加强话务员培训指导,及时为市民答疑解惑 ,纾忧解困。

战疫情热线(疫情热线询问)-第1张图片

〖贰〗、一是方便,不需要安装其他app,二是不想泄露自己在其他平台的账号哈哈。说一下 ,微信直播方法超级简单,开播,分享到家族群里就行了 。我当天是用自己的微信全程开播。

战疫情热线(疫情热线询问)-第2张图片

襄阳防疫中心电话24小时电话

襄阳防疫中心24小时电话为0710—2535331。

战疫情热线(疫情热线询问)-第3张图片

为切实做好我区应对新冠肺炎疫情防控工作 ,坚决打赢疫情防控阻击战,区疫情防控指挥部特开通全天候24小时热线电话:0710—2535331 。

襄阳疾控最新公告【进襄阳】_襄阳疾控:襄阳市疫情防控指挥部温馨提示:有国内本土疫情和重点地区旅居史的来襄人员 、有省外旅居史的市民 、境外来襄返襄人员应主动向所在社区报备,配合落实相关疫情防控措施。

疫情防控询问电话:湖北省027-12320。服务时间:全天24小时 。武汉市027-12320。服务时间:全天24小时。武汉市疾病预防控制中心于2002年12月正式挂牌成立 ,其前身为武汉市卫生防疫站 ,始建于1952年9月,是全市疾病预防控制业务技术管理与指导的中心,为市卫健委所属公益一类事业单位 。

如有疑问或转码有误可拨打我省各级疾控中心询问热线。襄阳各地区疾控中心24小时询问热线从河南省许昌市禹州市、河南省南阳市卧龙区和南召县来鄂返鄂的人员 ,请提前了解我省当地防控要求;来鄂返鄂途中,请做好个人防护;来鄂返鄂后,应主动配合我省相关防控措施。

如有疑问或转码有误可拨打我省各级疾控中心询问热线 。从河南省郑州市来鄂返鄂的人员 ,请提前了解我省当地防控要求;来鄂返鄂途中,请做好个人防护;来鄂返鄂后,应主动配合我省相关防控措施 。

沈阳疫情防控中心24小时电话号码

〖壹〗、沈阳疫情防控中心24小时电话号码是02495120。以下是关于该电话号码的详细介绍:服务内容:该电话号码提供24小时询问服务 ,市民可以通过拨打此电话了解疫情防控的政策 、措施以及核酸检测等相关问题。

〖贰〗、沈阳疫情防控中心24小时电话号码是024-95120 。该电话号码是沈阳市疾病预防控制中心的询问电话,提供24小时服务。市民可以通过拨打这个电话号码,询问有关疫情防控的政策、措施 、核酸检测等问题。此外 ,市民也可以通过该电话报告疑似病例、密切接触者等信息,以便疾控中心及时采取防控措施 。

〖叁〗、沈阳疫情防控24小时电话:95112345-1-0 、110。12月21日,沈阳市发布“关于设立新冠肺炎疫情防控市民求助热线电话的通告 ”。

〖肆〗、沈阳市各区防疫中心电话95120 。95120疫情询问电话白天接听时段:8:30-17:00为人工及自动语音服务。95120疫情询问电话夜间接听时段:17:00-次日8:30为自动语音服务。需要询问人工服务的广大市民请在白天8:30-17:00时段拨打95120疫情询问电话 。

〖伍〗、沈阳桃仙世界机场 ,位于中国辽宁省沈阳市南郊的桃仙街道 ,距沈阳市中心20公里。为4E级民用世界机场 ,防疫中心24小时电话号码024—86847777。防疫注意 。

12345可以询问疫情问题吗?

〖壹〗 、可以询问和疫情相关的问题 。以北京为例,深受北京市民喜欢信赖的热线电话12345 ,在此次疫情防控阻击战中再次发力,日均接听疫情相关来电近万个,成为市民与党委政府的“连心桥”、疫情防控“又一哨”。聚焦疫情焦点难点 ,回应百姓关心关切,12345热线将来电诉求分类总结,梳理出共性问题 ,请相关部门给出权威答复,再通过网络、媒体等渠道广而告之。

〖贰〗 、以下情况可以拨打12345政务服务便民热线寻求帮助:非紧急诉求的询问与求助当涉及教育 、社保、环境、公共卫生(如疫情相关问题)等领域的政策询问 、生活求助、问题投诉或违法举报时,可拨打12345 。例如 ,查询社保缴纳流程、投诉学校乱收费 、举报企业违规排污等,均属于此类范围。

〖叁〗、疫情防控电话是96120或者12345。96120负责接收发热病人求助、举报发热病人,提供疫情询问服务等 。12345政府公共服务热线以为民 、便民、利民为原则 ,实行24小时工作运行机制 ,受理群众询问、求助 、投诉、举报和意见建议等,也可以用于疫情防控。

〖肆〗、热线与市卫健委 、市交通运输局 、市公安局、市教育局、各通讯运营商等疫情防控相关职能部门主动建立实时联动机制,及时掌握疫情防控政策 ,建立疫情防控实时动态的知识库,及时答解疫情相关的“政策询问 、物资帮助、医疗救助 ”等问题,缓解市民焦躁情绪。

〖伍〗、便民服务热线可通过以下方式更高效地解答市民关于疫情相关问题的询问:利用智能技术提升服务效率 智能语音交互与话务员系统:采用智能语音交互技术 ,通过灵活定制的智能语音话术和庞大的知识库,实现各种疫情询问的智能交互服务 。

〖陆〗 、紧急服务转接:12345可协助转接110(治安报警)、122(交通事故)、119(火警) 、120(急救)等紧急专线,但需明确说明紧急情况 ,由接线员判断是否需要转接。 非紧急民生诉求:包括教育、社保、环境 、疫情等领域的询问、求助、投诉或举报。例如,查询社保政策 、反映环境污染问题或询问疫情防控措施,均可拨打12345处理 。

发表评论